Introduction
LED (Light-Emitting Diode) based lighting has been around for a little over 20 years and it continues to take over more and more of the general lighting market. The technology is based on the light emitting diode, but the diode itself is a single component that requires supporting digital circuitry to control the light output. The design and capabilities vary from simple on/off up to complex control systems. At the higher end, the LED “bulb” may have a microprocessor, wireless communication, dimming capabilities, a full range of color choices and even audio. Current estimates are that LED lighting has reached approximately 50% market penetration worldwide.
It is safe to say that most consumer households have some LED lighting in use. The primary reason for this change is efficiency which was in turn accelerated by the government mandated phase out of the common incandescent bulb types and wattages. LED lighting consumes a fraction of the power for equivalent light output compared to other sources. However, this improvement in efficiency does not come without a cost. There are some negative effects introduced when using LED lighting so they may not be the best choice for all applications. This whitepaper explores the basics of using LEDs as a light source.
Theory of Operation
As mentioned above, an LED is a diode which is defined as a semiconductor component that only conducts current in one direction so long as it is operated within a specified voltage range. An LED is a type of diode using specific semiconductor materials optimized to emit light when current is flowing through it. The composition of the materials used in the LED affect its color, intensity and efficiency.
An LED is a non-linear load in regards to the relationship between voltage and current. A small change in voltage could result in a large change in current. As an LED heats up it will draw more current which will in turn cause it to brighten and shorten its useful life. For this reason, the LED driver circuits are designed to keep the current constant. This can be accomplished with a current limiting power supply or with current limiting resistors in line with the LEDs themselves.
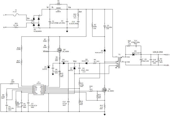
For the general LED lighting market, the LED “bulb” will be powered by the AC mains and will therefore have an integrated driver circuit that utilizes a rectifying AC to DC power supply. The onboard power supply will maintain the DC voltage and supply a constant current at the optimum levels for the LEDs being used. The actual design of a driver circuit will vary based on the features desired and the cost. Figure 1 shows a simple, dimmable LED driver circuit. It is driven by the AC mains and the control functions have been integrated into a single controller IC designed for LED lighting (Texas Instruments LM3447). This design does not contain a microprocessor nor the associated advanced features. It has been optimized for dimming when using a common type of household dimming switch.

Effect on Power Quality
Incandescent light bulbs essentially have a direct connection to the AC source voltage. They are a purely resistive load with a predictable relationship between supply voltage and current load. As previously mentioned, LED lighting utilizes a driver circuit that presents a complex load to the system. This load is only indirectly related to the AC input and it may look completely different based on the design of the LED driver circuit. All incandescent bulbs between manufacturers present the same type of load on the system but this is not the case with LED lighting. The load is determined by the design of the driver circuit, the type of features included and the load will be different between manufacturers of similar bulbs. The only commonality is a distorted current waveform and the associated harmonic distortion. Figure 2 shows both voltage and current waveform captures from two different LED bulbs.


Modern quality LED driver designs have all reduced flicker, but this was not always the case. Older designs or low cost bulbs may still introduce problems due to flicker. However, where flicker is still seen in a modern LED driver design is frequently due to dimming of the lights. LED bulbs can be designed as “dimmable” which indicates they will work to a certain extent with external dimmer switches typically used with incandescent bulbs. The actual performance as to the dimmable range or induced flicker will vary between manufacturers and types of external dimmer switches. Higher priced LED bulbs may have integrated dimming functions that are controlled by a hand-held remote or smart phone application. These will most likely not have much induced flicker since the dimming is directly controlled by a microprocessor and not by altering the AC voltage input as is the case with dimmer switches.
More sophisticated LED bulbs contain microprocessors and have remote control via various common wireless protocols (Zigbee, Z-wave, Wi-Fi, Bluetooth, etc). In order for these types of bulbs to be ready for wireless control, they must always be in the powered on state even though the LED light itself may be turned off. This brings up an issue with usability in that putting this type of bulb in a switched fixture will sometimes result in the power being switched off. In this case, the remote control capability is not available because the related wireless control circuitry is turned off. When the fixture is again turned on the LED bulb will most likely turn on even though the light may have been in the off state previously due to the microprocessor’s control. This may cause lights that were previously off to turn on unexpectedly due to an AC voltage sag, a momentary outage or perhaps an oscillatory transient.
Conclusion
LEDs are recognized as being among the most energy-efficient light sources in the world and they will continue to take over more of the general lighting market. This will accelerate as more and more countries begin phasing out conventional bulbs. It is likely that an LED product purchased today will become obsolete before it reaches its expected useful life. Although some power quality issues may arise with LED lighting, these can be mitigated by their many benefits. The many additional features that can be offered with LED bulbs in the form of remote control, precise dimming, adjustable colors, unique shapes and even audio output make modern LED products useful for more than just a source of light.